1️⃣ En résumé
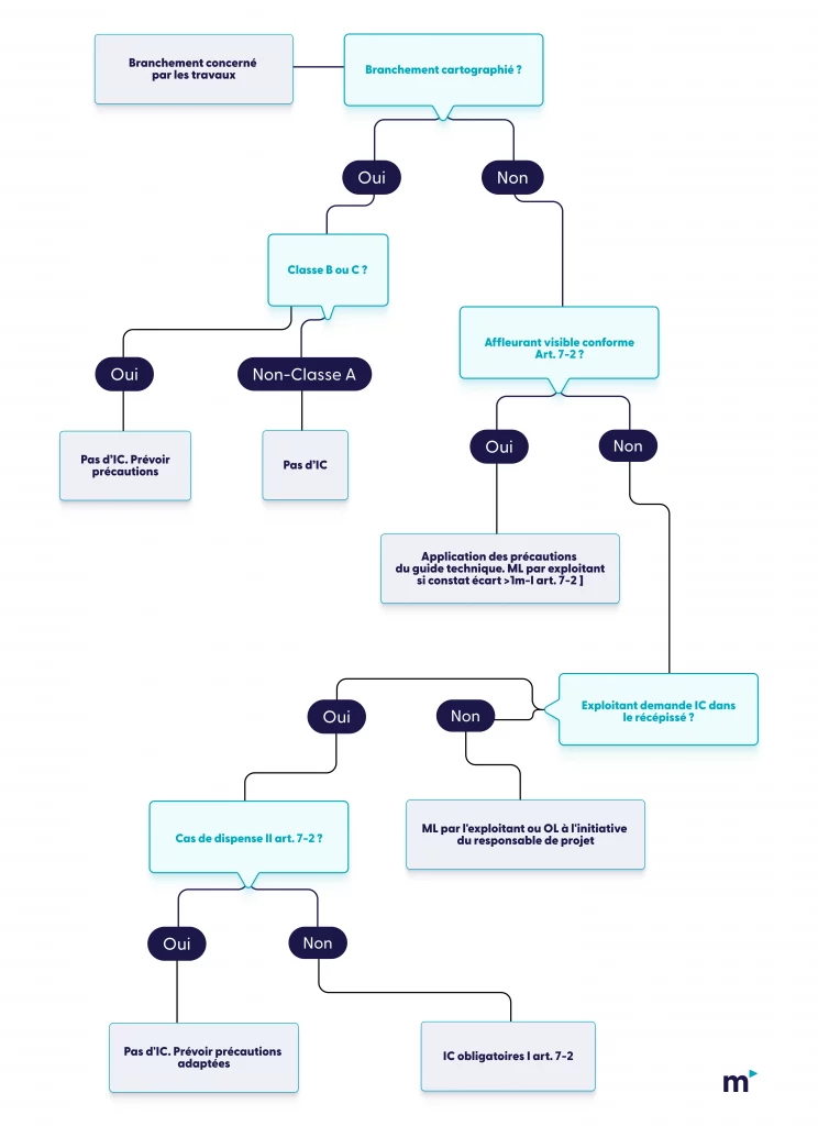
Non, un branchement en classe B ou C, sensible ou non sensible, situé en zone urbaine, ne déclenche pas par lui-même des Investigations Complémentaires (IC).
On peut résumer ainsi :
- Branchement cartographié B ou C : pas d’IC ;
- Branchement non cartographié + affleurant visible conforme : pas d’IC automatiques, mais précautions particulières ;
- Branchement non cartographié sans affleurant visible conforme : IC requises si demandées par l’exploitant.

2️⃣ Cadre juridique
Aux termes du II de l’article R. 554-23 du code de l’environnement : “Lorsque les plans fournis par un exploitant en réponse aux déclarations de projet de travaux ne respectent pas les critères de précision fixés par arrêté du ministre chargé de la sécurité des réseaux de transport et de distribution, le responsable du projet effectue des investigations complémentaires sur demande et à la charge de cet exploitant pour ce qui concerne la localisation des ouvrages ou tronçons d’ouvrages qu’il exploite. L’arrêté précité fixe en outre les échéances d’entrée en vigueur de ces dispositions et les cas de dispense de réalisation des investigations complémentaires.”
Le V de l’article R. 554-23 dispose ensuite que “Un arrêté du ministre chargé de la sécurité des réseaux de transport et de distribution définit les critères de précision applicables aux ouvrages, les critères selon lesquels les investigations complémentaires sont effectuées, notamment dans le cas particulier des branchements (…)”
Pour qu’il y ait investigations complémentaires obligatoires, il faut que les conditions cumulative suivantes soient satisfaites :
- Que l’ouvrage concerné soit soumis à l’obligation de classe A, suivant les échéances prévues par la réglementation (6° du I de l’article 7 de l’arrêté du 15 février 2012) ;
- Que l’exploitant les demande (2° de l’article 7-1 de l’arrêté), c’est-à-dire qu’il joigne au récépissé la fiche demandant au responsable de projet de faire des IC à sa charge. C’est ce mécanisme qui renvoie au II de l’article R. 554-23 du code de l’environnement ;
- Et qu’aucune dispense d’IC ne s’applique (II de l’article 7-2 de l’arrêté).
Toutefois, concernant le cas spécifique branchements, il faut distinguer plusieurs cas : le seul fait que le branchement soit en classe B ou C ne déclenche pas à lui seul des IC.
Branchements cartographiés
L’article 7-1 de l’arrêté exclut expressément du champ d’application de la classe A les branchements cartographiés.
Donc l’obligation de “porter en A” un branchement via des IC ne s’applique pas automatiquement aux branchements cartographiés, même s’ils sont en classe B ou C.
On reste alors, selon le cas, dans des clauses techniques/financières particulières ou dans des opérations de localisation à l’initiative du responsable de projet (III de l’article R. 554-23 du code de l’environnement), mais pas dans une obligation générale d’IC du seul fait du classement en B ou C.
Branchements non cartographiés
Là, il faut encore sous-distinguer deux types de branchement aux termes du I de l’article 7-2 de l’arrêté.
Branchements non cartographiés avec affleurant visible
L’article 7-1 de l’arrêté exclut expressément du champ d’application de la classe A les branchements :
- non cartographiés mais pourvus d’un affleurant effectivement visible depuis le domaine public, et rattaché à un réseau principal souterrain bien identifié ou à un réseau principal parmi plusieurs réseaux souterrains parallèles bien identifiés ;
- ou dotés d’un dispositif automatique de sécurité supprimant tout risque pour les personnes en cas d’endommagement
L’existence de ces branchements non cartographiés doit être signalée dans les données cartographiques remises au déclarant
Pour ces branchements, les IC ne sont pas requises et le I de l’article 7-2 de l’arrêté dispose que :
- L’exécutant applique les précautions particulières prévues par le guide technique ;
- Si l’exécutant constate que le tracé réel d’un branchement avec affleurant visible s’écarte de plus de 1 m du tracé théorique reliant l’affleurant au réseau principal : il informe immédiatement le responsable de projet, qui informe l’exploitant, en précisant si cela a entraîné un arrêt de travaux ;
- Après information : l’exploitant réalise à ses frais les mesures de localisation nécessaires, dans les meilleurs délais, et au plus tard sous 48 h si les travaux sont arrêtés, puis met à jour la cartographie du réseau dans un délai maximal d’un mois.
Branchements non cartographié sans affleurant visible conforme, ou branchement électrique aéro-souterrain
L’obligation de mesures de localisation par l’exploitant ou d’investigations complémentaires par le responsable de projet demeure applicable.
Si l’exploitant choisit la voie des IC, alors celles-ci sont requises, sous réserve des cas de dispense du II de l’article 7-2.





